BIENVENIDO A MI SITIO WEB - FORMATO FÍSICO PRÓXIMAMENTE
XBOX 360 SLIM 3D
Modelo 3D Blender
Ale Bretones
2/4/20261 min read
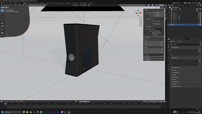
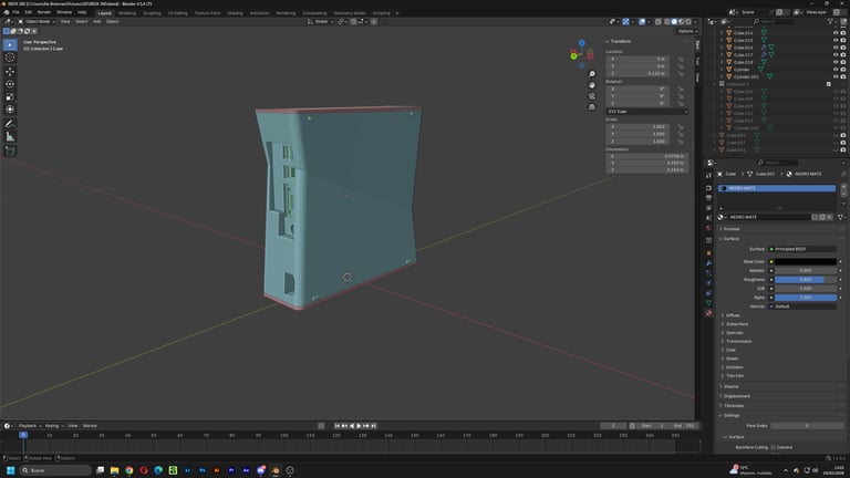
XBOX 360 SLIM, modelo en 3D usando Blender.








Maqueta frontal
Maqueta parte posterior
Maqueta frontal 3/4
Maqueta parte posterior 3/4
Maqueta color
Luces ambientales frontal 3/4
Luces ambientales lateral 1
Luces ambientales lateral 2









ALE BRETONES
alejandro96.ab@gmail.com

