BIENVENIDO A MI SITIO WEB - FORMATO FÍSICO PRÓXIMAMENTE
SONY PLAY STATION 2 SLIM 3D
Modelo 3D Blender
Ale Bretones
2/1/20261 min read


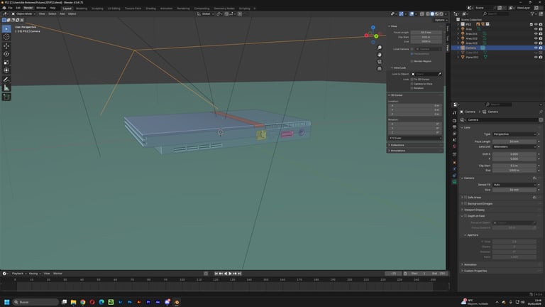
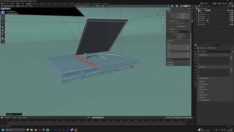
SONY Play Station 2 SLIM, modelo en 3D usando Blender.








Maqueta frontal
Maqueta parte posterior
Maqueta tapa abierta
Color
Luces ambientales frontal
Luces ambientales frontal 3/4
Luces ambientales posterior
Luces ambientales tapa abierta








ALE BRETONES
alejandro96.ab@gmail.com

